新聞資訊
新聞資訊
- 精心設計的消防系統在高層建筑火災面前為什么會失靈
- 香港思考|施工場景火災風險警示!臨時無線方案筑牢安全屏障
- 電影院、禮堂、劇場、體育館等場所觀眾廳的疏散門要求
- 《江西省消防技術標準疑難問題解答》中,關于安全疏散的內容
- 變電站設備房間都要設置氣體滅火系統?
- 消防維保檢測出虛假報告,追責時間期限是多久
- 室外樓梯代替防煙樓梯:可行性、利弊與實施建議
- 前室的可開啟外窗面積指的是窗的面積還是開啟后的有效面積?
- 地面疏散誘導燈的選材
- 捋順疏散走道和疏散通道,拿下疏散走道最小凈寬度要求
聯系我們
廠家:智淼消防檢測設備廠家
手機:18910580194,15262554119
電話:4006-598-119
郵箱:18751140119@163.com
地址:江蘇省蘇州市常熟市黃河路275號城市之星119室
常見問題
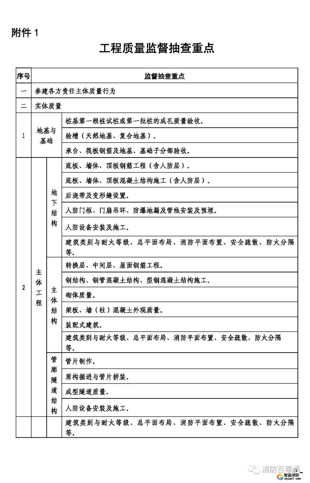
消防工程質量監督抽查重點有哪些?
- 作者:消防檢測設備
- 發布時間:2021-04-04 02:29:03
- 來源:http://m.123yhq.com/
- 點擊:670
消防工程質量監督抽查重點有哪些?
近日,廣州市住房和城鄉建設局印發房屋建筑工程質量、消防、人防等融合監管工作指引(1.0版)的通知。

關于消防工程質量監督抽查重點有哪些呢? 消防檢測設備
我們一起來看一下:
-
1、消防工程在主體施工階段,工程質量監督機構可結合工程主體結構實體質量抽查一并開展消防工程質量抽查,重點對地下室、首層、標準層(含裙房、避難層)的建筑防火內容進行抽查,并做好消防監督檢查記錄(參考使用《廣州市住房和城鄉建設局關于規范建設工程消防質量監督和驗收統一用表的通知》的相關用表,下同)。
-
2、消防設施、設備施工安裝及建筑外圍施工階段,工程質量監督機構可結合工程實體質量抽查一并開展消防工程質量抽查,重點對消防設施、設備及建筑外圍施工質量等內容,以及外保溫材料、裝修材料、電線電纜等的燃燒性能進行抽查,并做好消防監督檢查記錄。http://m.123yhq.com/
-
3、對消防工程,現場消防設施經消防技術服務機構檢測合格后,建設單位應按《建設工程消防設計審查驗收管理暫行規定》(住房城鄉建設部令第 51 條)及《建設工程消防設計審查驗收工作細則》相關要求組織消防全面查驗,查驗結果符合要求后,工程質量監督機構對項目進行消防現場評定(消防技術力量不足時,可采用政府購買服務方式,引入第三方技術服務機構和消防審驗技術專家提供技術支撐)。智淼消防檢測設備廠家



附:廣州市住房和城鄉建設局印發房屋建筑工程質量、消防、人防等融合監管工作指引(1.0版)









































標簽:
- 上一篇:建筑消防設施檢測的重要性都有哪些
- 下一篇:樓梯間的消防廣播該幾層設置一個?有依據的




















蘇公網安備32058102002149號
客服QQ