新聞資訊
新聞資訊
- 精心設計的消防系統在高層建筑火災面前為什么會失靈
- 香港思考|施工場景火災風險警示!臨時無線方案筑牢安全屏障
- 電影院、禮堂、劇場、體育館等場所觀眾廳的疏散門要求
- 《江西省消防技術標準疑難問題解答》中,關于安全疏散的內容
- 變電站設備房間都要設置氣體滅火系統?
- 消防維保檢測出虛假報告,追責時間期限是多久
- 室外樓梯代替防煙樓梯:可行性、利弊與實施建議
- 前室的可開啟外窗面積指的是窗的面積還是開啟后的有效面積?
- 地面疏散誘導燈的選材
- 捋順疏散走道和疏散通道,拿下疏散走道最小凈寬度要求
聯系我們
廠家:智淼消防檢測設備廠家
手機:18910580194,15262554119
電話:4006-598-119
郵箱:18751140119@163.com
地址:江蘇省蘇州市常熟市黃河路275號城市之星119室
消防新聞
2021《注冊消防工程師資格考試大綱(征求意見稿
- 作者:消防檢測設備
- 發布時間:2021-04-23 01:44:36
- 來源:http://m.123yhq.com/
- 點擊:511
2021《注冊消防工程師資格考試大綱(征求意見稿)》出來了【含二消】
近日,《注冊消防工程師資格考試大綱(征求意見稿)》發布,面向消防技術服務機構、注冊消防工程師,有關培訓機構等征求意見。
本次修訂主要有以下內容:
一、新增加內容
(一)消防安全技術實務新增加了
-
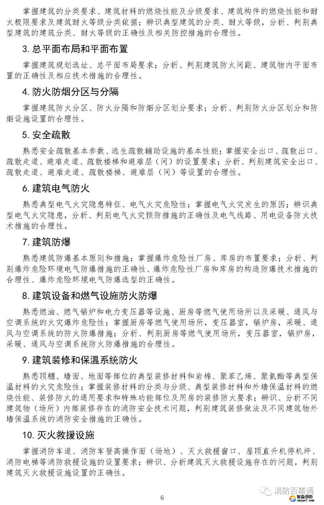
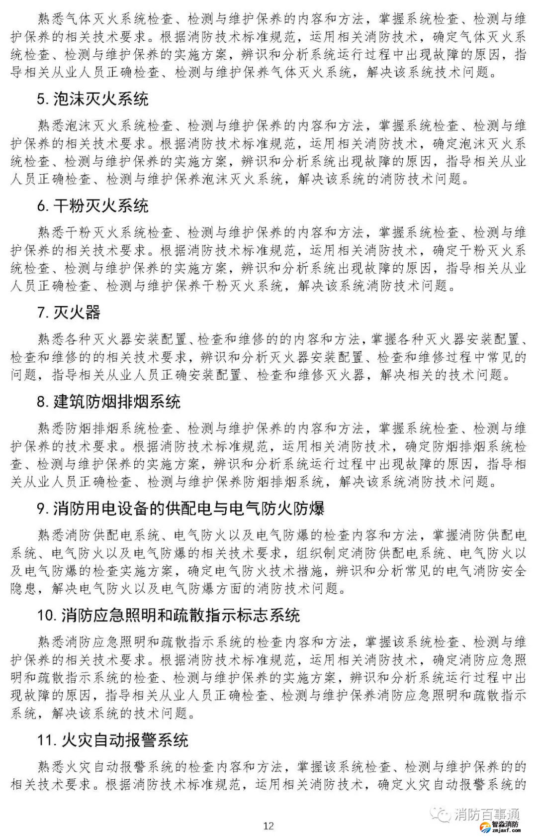
典型電氣火災隱患檢查的技能要求;
-
廚房等燃氣使用場所防火防爆技術要求;
-
典型裝修、外墻保溫材料的火災危險性及防火要求;
-
滅火救援力量等相關技術內容。
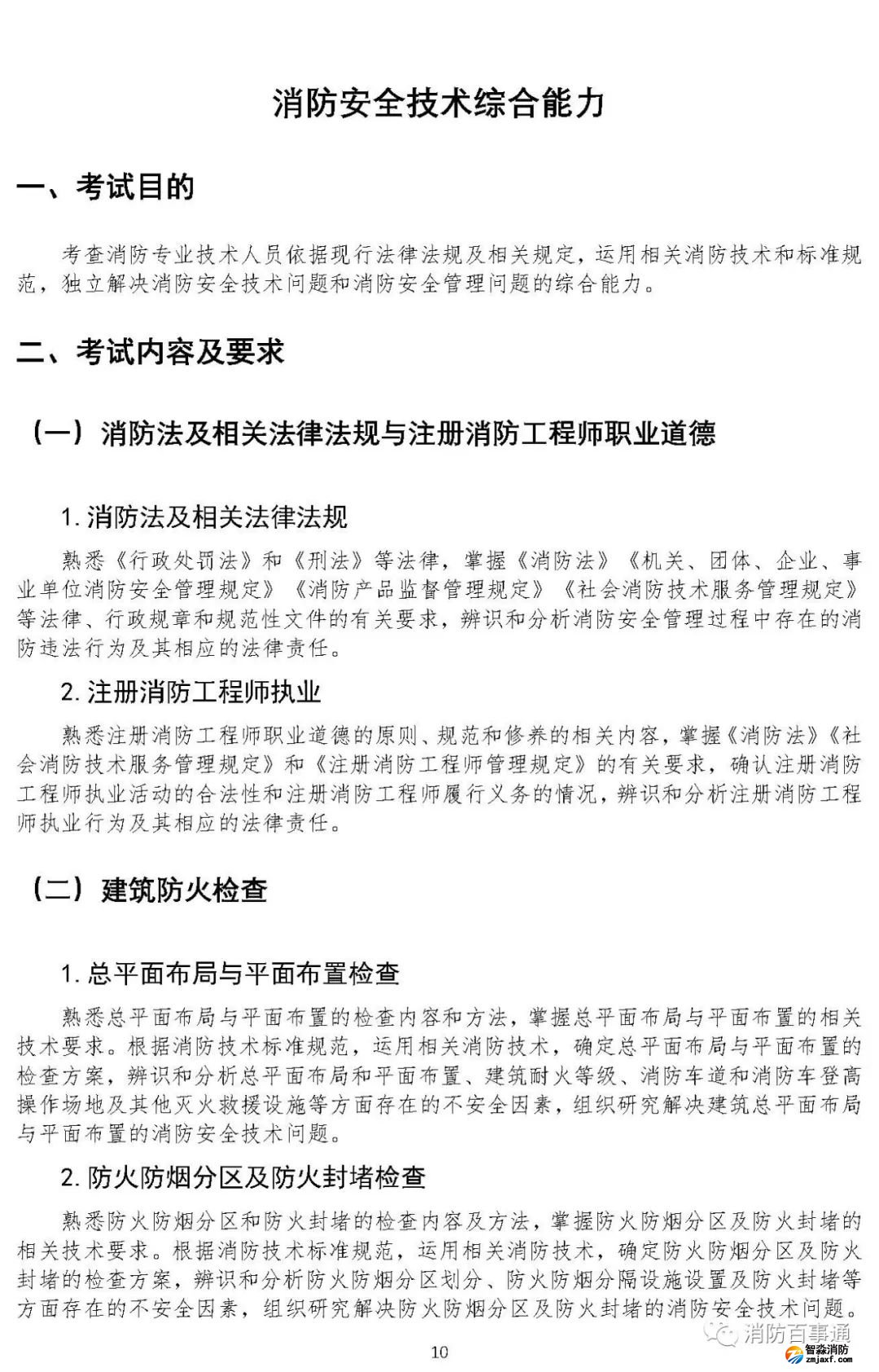
(二)消防安全技術綜合能力新增加了
-
建筑防火封堵的檢查要求;
-
人員密集場所消防安全評估方法與技術;
-
防火卷簾、防火門、防火窗的檢查、檢測與維護保養、單位消防安全管理等內容。
二、刪減或權重調整內容
(一)消防安全技術實務對原《大綱》考試內容的權重進行了調整:
-
提升了消防設施部分考試內容的權重;
-
減少了特殊建筑或場所的防火技術要求,以及消防安全評估中的建筑性能化防火設計評估方面考試內容的權重。
-
減少了建筑防火設計方面考試內容的權重;
-
加強了辨識、分析及解決實際工作中經常遇到的消防安全問題的權重。
(二)消防安全技術綜合能力刪除了一些與注冊消防工程師執業范圍關聯不大的內容,包括:
-
城市消防遠程監控系統、建筑性能化防火設計評估、建設工程施工現場消防安全管理等內容。
-
為了匹配國家標準《社會單位滅火和應急疏散預案編制及實施導則》 (GB/T38315-2019),將“消防應急預案制定與演練方案”調整改為“滅火和應急疏散預案編制與實施”;
-
進一步調整明確了電氣火災、燃氣火災防控以及微型消防站、專職消防隊管理等相關內容。
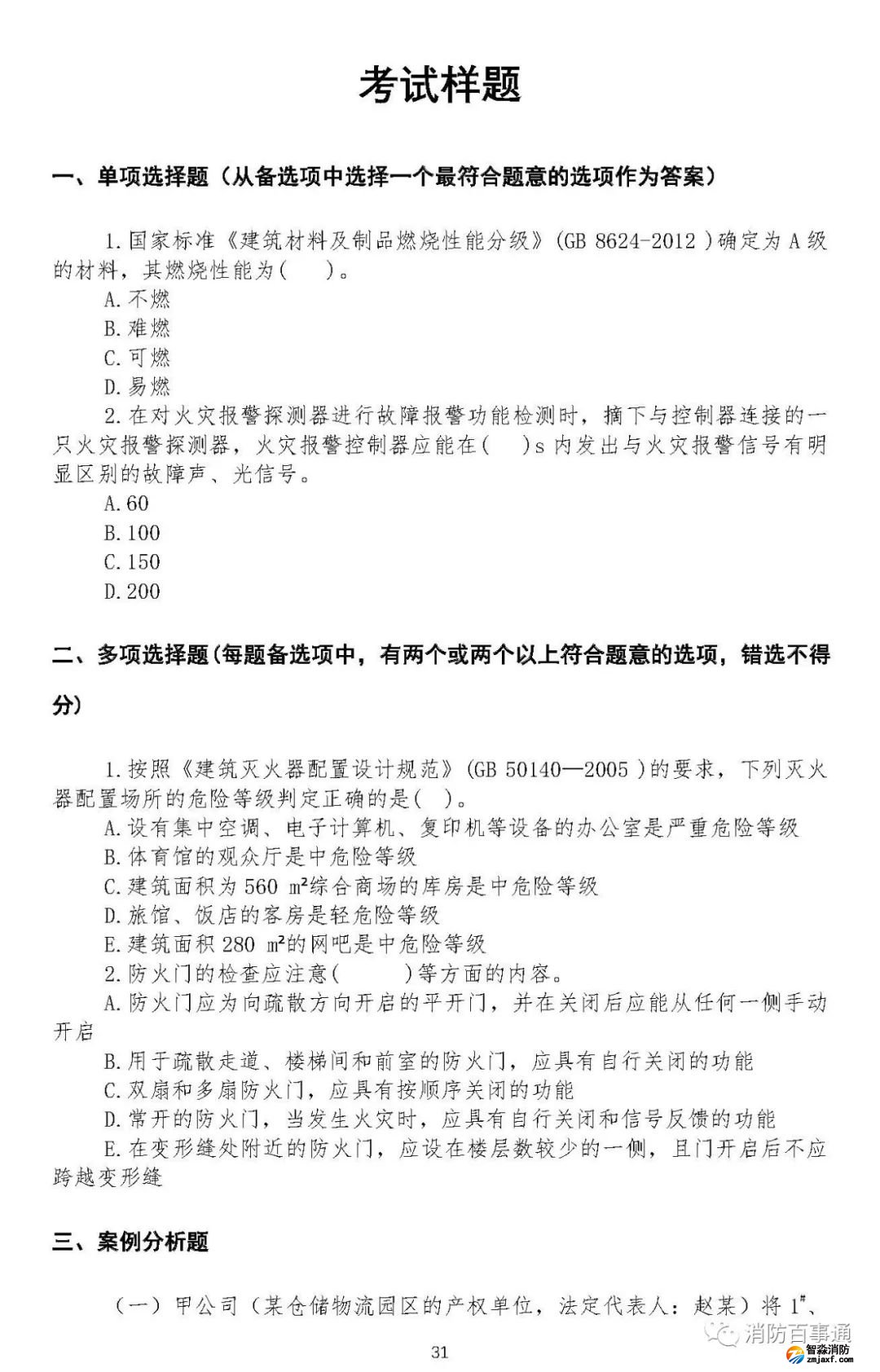
(三)消防安全案例分析部分在本次修訂中,對案例分析樣題按近幾年考試真題形式進行了更新。
附:全文
河北省消防救援總隊關于轉發消防救援局征求《注冊消防工程師資格考試大綱(征求意見稿)》修改意見的通知
各消防技術服務機構、注冊消防工程師,有關培訓機構:
為切實滿足注冊消防工程師知識水平和實際應用能力要求,消防救援局組織修訂了《注冊消防工程師資格考試大綱(征求意見稿)》,現印發給你們。請結合實際工作認真研究,如有修改建議,請于4月28日前發18903111196@189.cn郵箱,感謝你對消防工作的支持。
河北省消防救援總隊法制與社會消防工作處
2021年4月20日


































標簽:
- 上一篇:消防電氣控制裝置檢驗配備
- 下一篇:廣西:開展消防技術服務機構專項檢查【4月20號




















蘇公網安備32058102002149號
客服QQ